欢迎访问369期货网 369会员登录 注册

当前位置: 主页 > 期货量化

指数增强:量化投资策略中最确定的锚

时间:2025-10-13 17:03|来源:369期货网|作者:369期货网|点击:

指数增强产品具备清晰的、可把控的贝塔风格,对于投资者的配置需求而言,其价值会随着时间的拉长而体现出来,超额收益通过点滴积累,喇叭口逐步扩大。

—— 杨梦

在上篇文章中详细介绍了什么是“空气指增”,对于指增的理解大家可以结合两篇文章一起看,今天我们就来具体展开一下什么是“量化指数增强”策略。

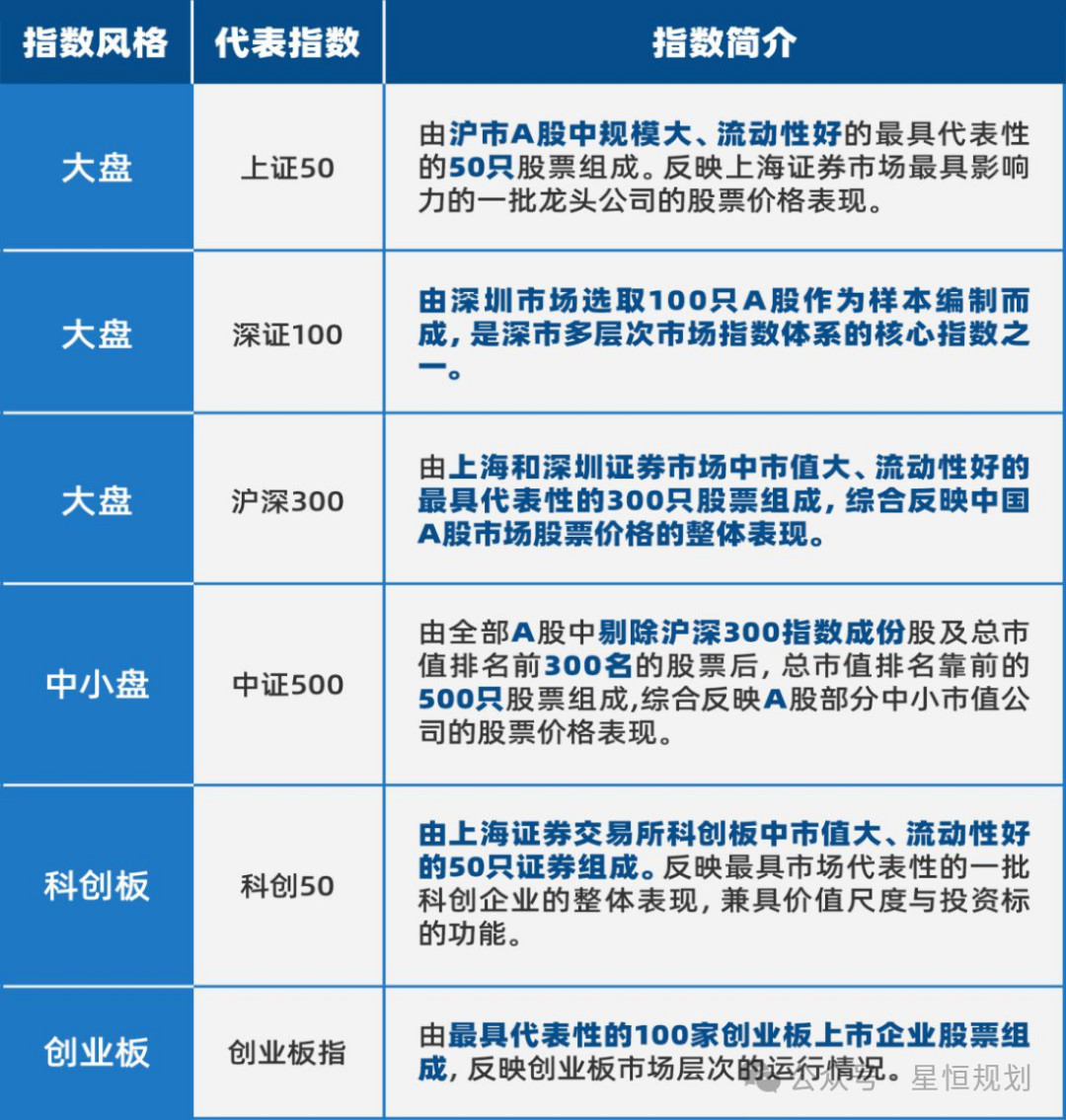
首先,在介绍该策略之前,先给不太了解指数及指数基金的投资者们科普一下关于指数、指数基金的定义和意义。

在金融领域,指数是一种衡量特定市场表现的统计指标,它通过选取一组具有代表性的证券,按照一定的计算方法来反映这些证券的整体表现,通常用来表示特定市场的平均水平。  举个例子,沪深300指数,就是由沪深市场中规模大、流动性好的最具代表性的300只证券组成,通过加权平均法计算,反映沪深市场上市公司证券的整体表现。

不同指数的市值大小、风格都不一样,根据市值可以分为大盘、中盘、小盘,根据风格可以分为价值、均衡、成长。投资者可以通过观察不同指数的变化,快速了解特定市场的整体运行情况,从而对特定市场趋势有一个初步的判断。

图片

指数基金,则是一种以特定指数为投资目标的基金,它通过购买指数中的成分股(或成分债券等),来复制及跟踪指数的表现,也叫被动型基金,能让投资者能够以较低的成本获得与指数相近的收益,不需要基金经理进行大量的主动研究和交易决策。  举个例子,沪深300指数基金,目标是复制沪深300指数的表现,投资者可以通过购买沪深300指数基金,间接投资沪深300指数的成分股,获得与指数相近的收益。

量化指数增强是一种赚取相对收益的策略,在跟踪特定指数的基础上,不仅可以获得天然的指数收益“β ”,还可以通过量化模型和策略获取超额收益“α ”的投资方式。它结合了被动指数投资分散化特点和主动管理的灵活性,旨在实现“指数收益β+超额收益α”的双重目标。

总的来说:
Beta收益“β ”(市场收益):紧密跟踪基准指数,获取市场平均回报
Alpha收益“α ”(超额收益):通过量化模型主动管理,追求超越基准指数的额外回报
指数增强基金总收益= 指数涨跌幅(Beta) + 超额收益(Alpha)

那么我们可以作三个不同的情形假设,假设一个量化指增产品的超额收益是10%,在指数涨时,指增可以涨得更多;在指数跌时,指增可以跌得更少;在指数不涨不跌时,甚至可以少盈。在这三种直观、简单的情形中,指增的投资胜率是三分之二,也就是当我们知道指数大概率会往上走的时候,指增的投资胜率将会是100%。

图片

在介绍完指数增强的收益构成后,投资者该怎么选择指数增强基金?从不同的募集方式上,可以分为公募指增和私募指增,投资者可根据自身的资金量、流动性、偏好情况来选择合适的类别,以下是两者的对比表格。

图片

除了公、私募基本的区别之外,投资策略、仓位、风险和收益弹性(标红部分)的不同,是导致公、私募基金产品的表现产生巨大差异的主要原因。这里选取的是以中证1000作为特定指数,在锚定1000指数涨跌的基础上做增强,以下是公、私募指增产品表现对比:

01 公募指增产品:

图片

02 私募指增产品:

图片

两者作为指增产品,都比中证1000指数涨得多、跌得少,但我们可以很明显看到私募指增产品的超额收益更高,超额回撤更低,原因就是受益于没有严格的仓位限制、策略更加灵活、投资范围更广、因子多样化、技术壁垒更高。

但并非所有私募指增都可以做到这么亮眼,我们需要关注该管理人的规模、成立时间、履历背景、投研能力、模型及因子迭代能力、超额稳定性等(具体的指增筛选逻辑可以参考开头提到的上篇“空气指增”文章)。而我们星恒规划团队则是做好资产配置规划的角色,会根据每年不同的市场行情,结合每位投资者不同的资金量、可承受波动、流动性等需求,在全市场的公、私募基金中筛选出最合适的策略及产品,不仅适配投资者自身的风险偏好,也适配当下及未来市场行情的发展,给每个投资者带来契合自身及市场、复利长盈的投资体验!


编辑推荐

Copyright © 2024-2025 成都宁时科技有限公司 版权所有

蜀ICP备2022023994号