重要提示:本报告观点和信息仅供符合证监会适当性管理规定的期货交易者参考。因本平台暂时无法设置访问限制,若您并非符合规定的交易者,为控制交易风险,请勿点击查看或使用本报告任何信息。对由此给您造成的不便表示诚挚歉意,感谢您的理解与配合!
摘要:展望2026年,国内在“稳中求进”总基调下,宏观政策将更加注重提质增效,重点聚焦经济转型效率提升、消费新动能培育以及有效投资的精准发力。尽管美联储已开启降息周期,但政策条件受多重约束,需警惕“预期差”带来的波动。欧元区与日本可能在通胀压力和货币政策正常化诉求下试探性开启加息进程。全球货币政策分化格局进一步凸显,同时产业竞争格局下的增长结构性分化亦将继续体现。
经济增长的结构性分化带来商品价格的分化。在总量增长受限的预期下,具备涨价动能商品往往本身具备战略性和稀缺性,且离增长动能强的产业更近,其波动还可能来自供应端的脆弱性。相反,供应稳定且未能受益于经济转型的相关产业和商品面临价值进一步折损的可能。因此,我们认为2026年,商品的分化趋势仍将延续。
新技术主导的生产力提升、产业转移和更迭、新能源浪潮等长期叙事仍然有效。在主要经济体战略竞争意识增强、国家安全考量提升、贸易壁垒增加的背景下,各国的战略转向成为商品需求的关键驱动,也延伸进供应链条的每个角落。
基于对全球政治格局与发展战略的理解,我们提出几条长期逻辑下的交易线索:能源转型下的储能需求增长、以人工智能为代表的新技术产业投资增长、资源民族主义与供应链风险。而在年内节奏性交易上,还有几条值得关注的主线:产能释放节奏与反馈、产业内生的周期调节、行业自律的成果。
文章的最后,我们综合上述因素,以配置战略和战术角度给出对于2026年商品配置的总体看法。
目录
一、回顾2025:商品的共振与分化
二、全球宏观经济与战略的主线
(一)国内:高质量发展基调下关注政策效果
(二)美国经济的多重预期差
(三)其他地区的隐忧
三、2026年:叙事的延续与修正
(一)长期叙事的延续与修正
储能需求的增长
AI产业带来的商品需求
全球战略转向
关键矿产的需求抬升
(二)短期节奏的把握
产能释放节奏下的短期机会
养殖:寻找周期共识下的交易机会
行业自律的进程摇摆
(三)地缘风险与潜在机遇
俄乌冲突的答卷
中东问题:底层矛盾仍在
地缘风险的商品策略指引
四、商品配置的策略与战术
(一)战略框架
(二)主要战术
一、回顾2025:商品的共振与再度分化
2025年,大宗商品走出“两次共振与两次分化”:
第一次分化:春节后至3月底,黑色系表现疲软,原油(607, -8.60, -1.40%)价格下跌,有色偏强;
第一次共振:4月初至5月底,受关税风波影响,除贵金属外商品集体走弱;
第二次共振:6月中旬至8月初,内外因素共同驱动商品市场共振上行;
第二次分化:8月中旬至今,黑色、能化、农产品均走弱,而贵金属、有色仍强。

在共振阶段,政策的外生冲击成为行情主要驱动,而年初与年末的分化皆以贵金属、有色金属偏强而能化黑色偏弱的格局展开。我们一方面需要聚焦共性的外生宏观冲击,另一方面需要理解不同品种价值逻辑的差别,从而构建理解市场结构性变化的基础。
(一) 政策冲击主导的宏观驱动
宏观事件对商品市场的驱动多次扭转了商品基于不同产业基本面的分化,形成了共振行情,且容易出现对基本面较弱品种的额外加持。
第一次分化转向首次共振:4月初美国宣布征收“对等关税”,我国宣布反制政策,全球贸易风险骤然上升,迅速恶化的需求预期驱动商品下行。“美元信誉下行”的长期逻辑,在美国新的贸易政策下,被迅速计价,黄金(582, 8.80, 1.54%)借此上行并创下新高。

第一次共振转向第二次共振:国内商品在下行至低位之后,5月中美联合声明为贸易冲突“降温”,7月初“反内卷”政策再度发酵,带动国内商品形成一轮明显的价格修复。
贵金属无疑是今年表现最为亮眼的品种,无论是共振还是分化阶段,无论从经济预期还是避险属性两个角度皆可受到价格的正向支撑。特朗普上任后,美国政策不确定性增加,引发全球避险战略需求的抬升;各国仍在继续增加黄金储备以应对潜在风险。美国OBBB法案通过前后,市场对其财政持续性的担忧进一步推升了黄金价格。同时,9月美联储重启降息,货币宽松的方向仍指向贵金属的上行。


而有色板块中基本面偏强的铜、锡呈现“亦步亦趋”的情形。美国对铜征收关税的预期,带动COMEX铜相对LME的溢价一度超过25%;同时大量铜涌入美国,形成COMEX高企的铜库存。
(二) 稳定供给成为价格持续压力
国内商品的供给侧压力仍明显,而在年内难以实现供给的有效收缩,进而部分商品始终呈现弱势,体现为:在分化阶段及负面冲击后,价格创下近年新低;在商品共振上行的阶段,向上弹性仍不足。


成本支撑并不牢靠:在2024Q4上涨过后,年内氧化铝产能逐步释放;而玻璃(1439, -10.00, -0.69%)、甲醇(2529, -33.00, -1.29%)等品种供给仍呈现宽松状态,呈现明显的价格中枢下移。在下游利润被压缩后,上述品种弹性有限,同时也形成了对其原料的反馈。铝土矿价格难以明显上行,几内亚局势的阶段性扰动仍难支撑氧化铝价格;而上半年国内煤炭价格一度创下近年新低,玻璃、甲醇等品种综合成本继续下移。而与油价相关的苯乙烯、沥青(3609, -13.00, -0.36%)等产品,受海外原油增产的影响更为明显,原油价格支撑的松动令产业难有主动收缩供给的动作,价格下行周期被拉长。
(三) 新旧能源驱动存在差异
供给释放形成价格压力:上半年煤炭、原油等化石能源,与光伏、锂电相关商品均呈现下跌趋势,新旧能源商品均面临低价下的竞争加剧和阶段性供应过剩格局。OPEC+宣布原油恢复性增产,进一步夯实了市场悲观预期;同样的,国内煤矿也存在明显的超产行为,导致煤价下行的状况恶化。

地缘风险和国内政策带来扰动与支撑:7月国内能源端不断强化着“综合整治内卷式竞争”的预期,在矿段形成煤矿、锂矿的核查;光伏相关产能的整合预期也不断抬升。以双硅、煤炭、碳酸锂为代表的品种在本轮商品共振中表现亮眼,一方面此类品种在工业中仍处于较靠上游的位置,与能源关系密切;另一方面,上半年过度悲观的预期迎来修复,也带来低位商品更大的向上弹性。原油在以伊战争冲突过程中出现快速上行,但又因冲突结束而回落。政策支撑和地缘扰动的持续性成为品种分化的重要因素。
二、全球宏观经济与战略的主线
2025年,经济数据本身变化有限,但特朗普上台后的政策冲击显著,因此经济条件的影响时常让位于政策端的冲击,全球格局的悄然变化直接反映在市场对于商品的定价过程中。而随着当前全球主动对抗的形势降波,我们认为,在2026年,核心经济体的战略焦点将由外向内,由贸易对抗逐步转向在新的贸易条件下的内生经济增长。此背景下,海外因素对商品价格的冲击形式可能转变,各国对内政策的影响可能凸显,经济条件的变化将更受市场关注。
我们认为全球宏观层面需要值得关注的有:
国内:财政政策规模、物价回升的政策与速度;
美国:美国战略转向、美联储的决策依据;
其他地区:欧洲、日本财政扩张进程,全球经济增速等。
(一) 国内:高质量发展基调下关注政策效果
2026年是“十五五”的开端之年,按照“2035年人均国内生产总值达到中等发达国家水平”的目标,结合《党的二十届四中全会〈建议〉学习辅导百问》,以人均GDP2万美元作为计算基准,中国GDP在未来十年中年均增速需达到4.2%左右。按照这一路径,对于经济总量的追求有望进一步弱化,给经济结构性改革和高质量发展提供基础。
结合12月政治局经济工作会议精神,在经历了2025年较多的外部冲击之后,我们认为2026年国内经济“稳增长”仍是重要方向,财政的托举、对消费端的支持依然延续,同时配合货币政策的适度调节。同时,国内工业原料价格预计在“综合整治价格无序竞争”的推动下,价格有望逐步止跌企稳,并结合扩内需政策,形成PP(7664, -18.00, -0.23%)I的回暖。
2025Q4开始,财政部利用地方债务结存限额,提前下达5000亿元额度,年内地方实现大幅度的清偿拖欠、化解存量隐形债务。当前地方债剩余平均利率降至2.86%,化债的效果开始显现,政府付息成本滞后于政策利率调整而下降,后续偿债压力有所减轻。

我们预计2026年财政仍具备较好的政策弹性空间,对赤字率的目标可从当前4%的水平进一步上升;同时有望继续增发超长期国债、特别国债,用以支持“两重两新”建设、促进国内服务消费发展等。
在货币政策方面,宽松政策季调预计延续,不过降息、降准的空间更为相对有限。当前央行整体方向仍维持提升货币政策有效性,而在流动性方面,尽量采用市场化手段及政策工具,形成短期的流动性调节。
高质量发展的产业政策有助于稳定工业品价格:我们理解“综合整治价格无序竞争”的相关政策,是2026年推动工业品价格企稳的重要手段,商品价格的“相对底”、“利润底”有望确认;但上方空间仍由需求端决定。
对于“整治无序竞争”,重要的问题是成本的确认,国家发改委正在研究制定价格无序竞争成本认定,当前典型的行业生产完全成本或成为重要的价格锚点。而同时,年内770号文对于地方违规返还、税收优惠政策的清理,也有助于企业完全成本的确认。前者有助于确认当前生产条件下的合理成本,后者则减少了地方政策差异导致的不公平竞争。
推动价格企稳的另一手段是进行产能的调整,此前对于光伏相关原料行业的产能兼并等措施是其中一种,其余包括落后产能去化、新增产能置换系数调整、能耗标准提升、限制全国总产能增速及总量等。需要注意的是,当前产能的整合措施,多以市场化手段进行,进而实际推进速度相较于政策强制下的整合,往往来得更慢。同时需要注意的是,“十五五”规划建议中提到“力争在打通国民经济循环堵点、破解社会民生痛点、抢占大国博弈制高点等方面取得突破性进展”,考虑到国际战略层面的竞争优势,部分行业工业产能或难产生强制性的收缩。
在消费端的政策支撑,我们预计将继续维持相关实物商品的补贴政策,但后续促消费的重点或将放在新型消费、服务消费层面。除“扩内需”之外,稳定物价的另一要素是“稳出口”。我国地产仍低迷的情况下,出口与消费成为增长的重要引擎。年内经济增速呈现先快后慢的特征,我们理解有国内与海外的多重因素:2024年Q4以来,国内财政进一步宽松,而政策的前置带动上半年社零等消费增长;美国关税政策导致美企业集中补库,形成我国上半年的“抢出口”。

工业企业利润的修复一方面源于上游原材料价格的回落,2025上半年煤炭价格大幅下行,令高耗能行业利润有所修复。另一方面,持续的消费政策托举下,居民预期有所改善,形成了企业-居民存款增速差的收敛,货币逐步向企业部门转移。上述原因形成了PPI的先降后升,同时随着制造企业的利润修复、消费者的情绪转暖,产出缺口也逐步弥合。

在当前的政策路径下,商品价格正处于企稳阶段。因此在未发生远超预期的刺激政策的情景下,我们预计2026年PPI同比增速缓慢回升,中性情况下2026年H1商品价格或呈现反复,而在年底或2027年H1,有望出现PPI同比增速转正的情形。

(二) 美国经济的多重预期差
2025年,特朗普再次就职后,全球对于美国政策的交易胜过对其基本面的交易,边际政策的变化引发市场剧烈波动。我们认为,2026年美国的对外政策激进程度有所下降,但其对内政策的变化、政府主导的投资变化更值得关注;同时,美联储决策的复杂性抬升,货币宽松的进程更难以预料。
战略转向与政策干预:新版《美国国家安全战略》标志着美国的战略明显转向,考虑当前美国财政负担仍重,美国主动从高度依赖财政的强外部干预体系中部分抽离,但仍聚焦于“美国优先”。需要关注的边际变化是,在关键矿产与能源领域的竞争,以及美国保持部分技术领域主导地位的愿望。
在关键矿产领域,美国对于非洲等区域的海外关键矿产进行投资,同时对于美国冶炼企业进行政府参股;年内美国延续了“经济影响判断-贸易调查-关税及限制”的政策链条,强化了关键矿产的自主性与排他性。在能源领域,美国宣布反对“净零排放”等气候理念,恢复各项化石能源及核能的产能,此外,还有对税收的减免及监管的去化等,可能导致全球能源行业竞争格局的进一步改变。
美国希望在人工智能等相关政策保持领先,资本投资增速提升或进一步强化相关商品的实物需求。特朗普可能宣布“单一规则”命令,以简化审批流程。无论当前的投资是否有效,但在2026年内将继续提振美国的商品需求。

但上述美国战略愿景需要依赖财政实现,而年内财政的增量主要源于关税。据TaxFoundation统计,2025年美国进口关税平均税率达到11.2%,而如果美国法院裁定特朗普援引IEEPA征收的“对等关税”违法,进而美国关税可能部分撤销,但年内关税平均税率仍从2.8%上升至4.6%。按照现行关税征收实际,2025年前10个月美国关税收入已超过2050亿美元。在7月美国通过OBBB法案之后,美国长期赤字预期抬升,关税作为重要的财政收入增量;但考虑到调整税率在后续调整以及关税占美国整体财政收入的比重始终有限,关税收入难以真正弥补财政快速增长的缺口。

考虑到2026年美国政府可能对部分关税进行“退还”,以及OBBB法案中对于税收的减免,美国政府将必须利用其他渠道增加财政收入,并调整财政支出节奏。此前对于ACA法案的争议一度引发美国政府在2025Q4停摆,而2026年存在相关支出继续缩减的可能性,但又因中期选举临进,预期总体财政赤字难以明显下降。美联储的决策复杂性抬升:2026年美联储的动作更难以预测,一方面票委的人员结构将发生明显调整,另一方面美国经济的“K形”分化也增大了决策的难度。
当前美联储下一任主席的热门人选之一是Kevin Hassett,同时也是特朗普两届任期中的白宫经济委员会成员。虽然部分观点认为Hassett将配合特朗普的政策,在2026年中实现货币政策的大幅宽松,但我们认为当前存在着明显的预期差:一是对于当前票委的构成,人员结构存在继续调整的可能性;二是对于未来美联储主席的观点可能存在着盲目乐观的预期;三是对美国经济的乐观预期本身就存在风险。
美国货币政策决策更为艰难的重要原因是,美国经济的结构性分化愈发明显,2025年以AI为代表的头部科技企业带动美股大幅上行,而与之割裂的是,职位空缺数呈现下降,企业的繁荣预期与当前劳动力市场的紧缩并存。同时,在关税政策的扰动下,美国商品通胀逐步抬升,而个人收入增速下滑,带来消费者实际收入水平的下降。

NFIB数据显示企业加薪情况减少,虽然近期调查中愿意加薪的企业增加,但在消费者的收入端将滞后显现。就业市场的另一个特征是劳动力人口变化:年内特朗普对于移民政策的调整后,就业数据所涵盖的劳动力人口反而显现为增加;同时16-24岁的青年劳动力人口减少,与25虽以上整体劳动力人口增加形成对比,在整体就业环境收紧的背景下,就业市场偏向于有经验的劳动者。

上述情景令美联储考虑政策的因素更为复杂,就业市场的脆弱风险或有所显现,同时2026年上半年易呈现“胀”>“滞”的状态,预计美联储降息的空间缩窄至50bp以内。
(三) 其他地区的隐忧
2026年海外经济的主要特征将呈现为:全球经济增速略有放缓,而主要经济体的央行宽松周期呈现变化。

IMF预测2026年全球GDP增速从3.2%下降至3.1%,OECD预测将下降至2.9%;同时全球贸易量增速将下滑至2.9%。逆全球化政策扰动带来的冲击持续化,各主要经济体开始强化自身供应链的安全性,从而可能进一步影响国际贸易量。OECD部分国家也呈现职位空缺的下降,意味着经济自身的内生动力正在减弱。
同时,各国央行的宽松周期临近尾声,而具有代表性的欧洲央行与日本央行存在加息的可能性,货币政策难以持续推升全球需求。

在2024年开启降息后,欧央行持续将主导利率降至2.15%,而同时欧元区名义通胀水平也基本稳定在2%-2.2%。当前在欧洲区域地缘相对缓和、美国政策冲击缩减的情况下,欧央行部分官员表达未来加息的可能性;考虑到当前实际利率已经降至低位,降息周期结束的可能性增加。
同时,欧洲仍面临财政的压力:美国的战略收缩带来欧洲防务自主的需求,同时美国也要求北约成员将军费水平提升至GDP的5%。当前欧洲、加拿大等区域的国防相关支出在GDP的2%左右,后续空间需要财政补充。目前财政状况相对健康的德国已经进行债务刹车的放松,从而实现财政的扩张;但财政状况不佳的法国等难以继续提升相关支出,需要警惕欧元区政府债务问题普遍恶化的可能。

2023年以来,日本经济维持良好的增速,同时薪资的增长也带动了物价的上涨。日央行摆脱了负利率时代,同时在经济相对稳健、财政预计宽松的情景下准备加息。当前日本内阁决定施行18.3万亿日元的补充预算,其中11.7万亿日元通过增发国债补充,政府债务余额高企下仍增添了额外的财政压力,近期展现为日债长端收益率明显上行。需要警惕的情景是,如果日本财政刺激下物价进一步上涨,日央行可能因通胀明显上行、日元贬值等多种因素迅速提高利率,套利头寸解套将引发全球流动性的收紧。
三、2026年:叙事的延续与修正
2025年,我们对于全球商品的总需求增长并不乐观,其主要的制约包括较高的政府负债水平,以及美国新一届政府的政策冲击。而在2026年,全球“明争”的局面或将缓解,但实际经济增速的增长并不等同于商品需求的回升,经济结构性的分化令过往工资收入—商品价格的螺旋难以形成,因此总需求的弱弹性仍是商品市场的旋律。同时,在全球化浪潮有所退却的时刻,政府引导下的战略转向更值得被重视,因而投资端相关商品需求更具备弹性;而在供给一侧,产能释放的节奏将带来短期机会,而长期的周期变化将凸显供给约束的价值。
(一) 长期叙事的延续与修正
1. 储能需求的增长
近年来全球清洁能源产业加速增长,现阶段全球储能需求的增长最具稳健性和确定性;此种确定性源于我国新能源配储的招标、海外电力建设带来的需求增量等。碳酸锂等原料环节利润走低,储能的边际增量将是据决定供需天平方向的重要力量。但需要警惕需求落地的风险,若因排产及成本重新确认导致项目整体经济性下滑,或带来推进速度的放缓。对需求端增速的预期和现实侧兑现节奏容易形成差距,从而导致价格往复波动。同时,产业链条的瓶颈并不在原料端,进而预期中高需求未必会将利润顺畅地传导至上游的碳酸锂等品种。
光伏、风电等发电方式在总体电力供给中的占比不断上升,而同时也放大了电力供应的波动性。储能的调峰作用逐步显现,而在电池技术进步、锂矿等原料成本下移的情况下,全球储能电池项目的建设维持高增。IEA统计在2024年全球储能电池装机在200GW左右,而在2030年就可达到900GW。


我国贡献了储能方面的重要增量。《关于促进新能源消纳和调控的指导意见》中提到,到2035年,适配高比例新能源的新型电力系统基本建成。《新型储能规模化建设专项行动方案(2025—2027年)》提出,到2027年全国新型储能装机规模达到180GW以上。虽然年初136号文取消“强制配储”政策,但各省对于容量补偿电价下的新能源配储项目,仍在维持较高的招标数量。

光伏装机方面,在2026年全球光伏新增装机增速或迎来明显下滑。但2025年仍是新高的装机量。过往存量项目仍有配储需求,而在海外电力系统发展滞后的情况下,光伏配储的需求逐步显现。SEIA数据显示美国在2025Q3实现了11.7GW的新增光伏装机,而在OBBB法案的推动下,清洁电力税务投资抵免截止日期之前(2027年),仍有抢装项目的可能性。

国内储能需求弹性受到项目经济性的影响,而在成本端需要考虑自身建造的成本变化,在收益端考虑实际收入的变化。考虑年内取消强制配储后,整体储能项目仍维持较高增长,部分项目仍具有经济性,终端利润的转移或将逐步传到至原料端价格。我们测算碳酸锂价格对储能EPC成本的影响有限,但需要注意电池上下游各环节利润修复下,项目收益边际下降对整体推进速度的影响。
储能项目收益端一方面受益于峰谷价差,另一方面的容量补偿机制推升了部分省份项目的经济性。2026年各省容量补偿逐步落实的情况下,各项目可能呈现担忧政策结束的抢装,进而影响整体装机节奏;同时,相关电池、集成商的订单或存在瓶颈,需要注意此时下游利润难以向上形成传导。
以上逻辑表明储能增长的确定性向碳酸锂的传导有一定风险,同时,国内乘用车电池仍是碳酸锂最重要的下游领域。乘联会预计2025年新能源汽车销售超过2万亿元,而2026年5%的税收减免缩减,意味着超过千亿元的免税政策收紧,乘用汽车电池领域的原料消耗增速或因此放缓,储能增长的增量驱动也可能因此被部分抵消。
2.AI产业带来的商品需求
美国头部科技公司掀起了AI投资的浪潮,而相关硬件投资引发了商品需求的探讨。虽然整体数据中心的建设所用大宗商品的数量有限,但一方面在其他领域的需求弹性有限的前提下,边际的、集中的投资增量尤为珍贵;另一方面,在数据中心相关建设时期,海外电力系统发展的滞后、设备的陈旧等问题凸显,或带来新的基建潮流。
新与旧的经济动能正在切换,IEA预计2025年全球对于数据中心的开支(约5800亿美元)首次超过全球对原油供给的投资(约5400亿美元)。全球数据中心的投资建设,当前集中在美、中、欧,其中美国占比最高,当前ICT设备投资(信息及通信技术)也明显超过国网水平。同时,OECD数据显示,美国对于数据中心建设的投资将逐步超过对实体办公室的开支。

AI相关的投资增长带动了数据中心的建设,相关原料的边际需求增长,如铜广泛应用于数据中心的配电、铜联接等环节,以5-6.5万吨/GW计算,未来五年至少年均增加超过10GW的数据中心,将带动每年60万吨以上的铜消费。同时这也是未来数年中对于电力消费最明显的边际变化:当前投资建设时间与空间更为集中,同时其余电力消费增长的场景通常蕴含于最终需求当中,但数据中心的电力消耗更依赖于当前投资水平(供给)。

而瓶颈环节在于欧洲、美国区域的电力建设:欧洲清洁能源占比逐渐上升,但难以满足数据中心所需的稳定且集中的电力供应,同时诸如德国等区域的基建老旧。IEA数据显示欧洲电网相关设施大部分超过20年。美国国家可再生能源实验室(NREL)在2024年底的报告表明,美国在2050年之前每年需要更新或替换62.5GW-105GW的配电变压器。当前美国约50%的在役设备服役超33年,意味着后续如不替换,故障率将大幅抬升。

IEA预计未来五年,全球用于电网及相关设备投资的金额将从不足4000亿美元上市至5000亿美元。北美电力设施的确定性令相关电力设施的需求明显增加,同时如欧洲仍设立了到2030年实现15%的能源设施互联互通目标,而这也将继续带动铜、铝等相关金属的消费。基建潮涌的一大问题是投资来源,美国相关电力公司并不愿意主动更换相关设备,进而分布式的清洁能源安装、储能设施的增配,仍是美国普通用户的一种选择。

全球电气化程度加深、欧美新一轮电力基建需求迫切、AI引导的数据中心投资带来边际增量,均是铜、铝等需求的周期性叙事。而其背后的供应约束决定了价格的弹性:过往有色熊市中对于新增产能投资的不足、已有项目的品味下降、待开发项目形成产能的周期过长等等问题交织,构筑了有色中枢持续上移的基石。

数据中心建设的又一项特征是,美国大型的数据中心占据了相当多的CAPEX份额,Wood Mac统计美国2%的数据中心项目占据了42%CAPEX。同时,在美国的大型项目更多倾向于自发电,而考虑当前燃气发电在美国的经济性、建设的便捷性,因此多数项目集中于德州。
上述特征也蕴含着AI叙事的风险:以头部公司竞争形成的同质化大型项目,可能存在着短期重复建设的问题。长期开支下的业绩支撑尤为重要,一旦某环节在竞争中显现疲态,美股或迎来需求预期的证伪,同时相应的铜等品种将受到风险共振的冲击。当前已经存在部分数据中心建设项目延期,电力瓶颈、资产负债率的高企均值得关注。
3.全球战略转向
2025年,全球化的浪潮有所退却,各国一方面加强供应链的自主化,贸易风险与供应链安全;另一方面,对于关键资源的争夺更为激烈,资源民族主义强化着供应逻辑的重要性。同时,对于过往气候、ESG等相关目标的限制更为放松,或带来企业成本的下降。
供应链风险上升:美国贸易政策骤变之后,全球各国开始政策的反向延伸,重新思考自身供应链的缺陷;同时,在发达国家实体经济增长显得乏力的同时,民族主义形成一种自我保护,体现为对供应环节自主化的强烈诉求、军事开支的上移。此种背景下,供应链环节的需求配置发生变化,而国家视角上的风险并未削减,贸易政策缓和后的美国战略犹如一枚包裹毒丸的糖果,危机暗伏其内。我们认为未来对我国供应链条需要注意的风险主要源于其他国家对美国政策妥协带来的贸易风险,以及相同逻辑下资源国被干预后产生的矿产供应风险。
2025年,特朗普上台后发布极为激进的“对等关税”政策,将贸易逆差作为经济损失,并基于对各国的逆差施行对应关税,引发市场震动。于此同时,特朗普政府以管制芬太尼为由,对中国加征额外关税。美国的关税大棒成为2025年全球贸易的核心扰动,而随着美国和各个国家与地区的谈判结果出炉,2026年国际贸易有望形成“新常态”。



从各国签署的贸易协定中可以看出,即便达成贸易协定,相关国家的关税仍较此前面临上行,避免高额对等关税的代价则是对美零关税、对美大量投资和采购。除中美临时协议外,其他国家同美国签订的关税协定很难说是平等互惠的协议,更像是遭遇关税勒索后的“赎金”。此外,美加、美墨之间仍然处于临时豁免状态,而墨西哥也形成妥协,为达成新的“美加墨协议”,而采取对第三方国家的关税措施。
在美国贸易政策转变下,原有的多变合作体系和WTO最惠国原则被进一步架空,美国还通过限制转口,强势溯源的方式,是的贸易壁垒进一步制度化。当然,在这一现实状况下,不包含美国的贸易协定也在同步签署,中国、东盟、日韩以及欧盟之间均在推动区域协议的扩容和深化,以缓解美国政策冲击。因此,最终贸易链条上可能形成对美供应链的“去中国化”与区域合作的“去美化”并行的情况。
2025年前11个月,中国面向“共建一带一路”国家和地区出口同比增长10.5%,对东盟出口同比增长9.2%,加强区域经济合作、进一步扩大开放的效果得以显现。

同时中国出口产品结构继续转变,传统纺服、玩具、箱包等产品出口金额逐步下降,“新三样”、“高技术产品”、“机电产品”增长明显,其中“新三样”在政策和产业优势的加持下,出口增速强劲。

从美国4月之后的进口数据来看,自中国大陆地区进口大幅减少,同时自加拿大、德国进口也明显减少,而自中国台湾地区、越南进口有所增长,自墨西哥进口先减后增。关税抬升过程对进口来源的影响仍相对明显,中国商品自东南亚及墨西哥转口的情况仍存。
展望2026年,中美直接贸易在暂时性关税协议的保障下有望寻得“新常态”,对东盟以及共建一带一路国家和地区贸易关系有望进一步加深。在经济周期对需求驱动尚不明显的情况下,中国基于出口产品结构的转变,有望继续保持出口的良好态势。
大宗商品中,钢材出口2025年继续保持数量增长,但钢材价格走弱、企业盈利遭到侵蚀,钢材2026年出口需谨慎看待;同时,政策对买单出口等行为的打击或进一步压制出口水平。另外,传统家电产品出口增速下滑,同关税壁垒有直接关系,同时在后通胀时期,消费者仍缺乏信心,加上国内厂商到国外进行本地化布局,后期对出口增长的贡献或相对有限。
同时,在当前相对较好的出口数据背后,仍需要警惕美国在关税政策之外,进一步实施投资、贸易的长臂管辖,扰动关键产品的全球贸易流。但后续美国贸易协议的排他性条款、其他国家为解决自身困境而响应贸易限制等诸多风险,依然影响着潜在转口贸易路径。
4.关键矿产的需求抬升
美国新版《美国国家安全战略》重点强调了对于关键矿产与能源的把控,年内美国政策即体现出几种不同的路径:一是关税手段,通过USGS发布关键矿产清单,并以经济安全为由申请商务部门调查,后根据232条款制定相关原料关税,以形成铜等原料库存的累积;二是对海外关键矿产资源国家的投资,以其军事保护为对价,与乌克兰、刚果金等形成关键矿产方面的战略协议;三是政府投资,对MP等关键矿产提炼公司进行投资;四是降低成本,放弃气候、碳排放等相关承诺;五是去监管化,如矿产采掘、AI等行业项目的审批,大幅简化。


在政策的驱动下,企业资本更多涌入关键技术、关键矿产环节,如摩根大通提出1.5万亿美元的SRI倡议,为期10年,投资关键矿物、能源及设施、前沿技术和国防等等。欧美等多国对于关键矿产的追逐,将进一步放大区域价差,高价区域在此阶段将享受政策带来的资源集中,进而在此区域之外的供需平衡被进一步扭曲。以美国铜相关的关税为例,在其实物需求未大幅抬升的前提下,美国贸易商依然实现了大幅的囤积。除美国外的精炼铜,其供需缺口被囤积行为进一步放大,加速了铜价的中枢上移。
矿产供应风险:全球金属矿产供应链的风险主要源于:资源国在自身驱动下的政策变化、地缘风险、以及美国等战略的外溢。
在2024年和2025年都经历了多次因矿端供应扰动导致的价格波动。而各金属品种发生矿端供应危机的几率和影响程度同其生产分布有直接关系。锡矿供应相对集中,且多位于风险高发区域,主要生产国缅甸因国内政局变化以及地质灾害等原因导致供应波动较大;而印尼同样作为主要供应国,其政府采取强势的整顿和贸易策略,使得国内核心进口来源均受到影响;刚果近年来在核心矿区爆发了战争冲突,对该地区矿产开采和外运形成扰动;综合多方面因素,锡矿是金属矿端最容易产生供应风险的品种之一。

铜矿在高风险区域亦有分布,但智利等主要生产国政治相对稳定,主要面临矿端开采决策的影响,供应风险相对可控。海外镍矿集中于印尼和俄罗斯,印尼为发展本地冶炼产业并提高产品附加值,对镍矿出口长期持保守管制态度,频繁打击“非法采矿”,提高出口关税,对镍矿供应形成扰动;同时俄罗斯受欧美制裁,供应方向转向中国等其他国家和地区,俄镍还因制裁难以进入高端新能源领域,这给市场造成一定的结构化冲击。

资源国家的政策限制,往往源于其政府希望获得的某些权利:
收益权:一般体现为希望分享矿权,获取收益,其手段包括股份限制、税收限制、配额限制等等,智利收紧锂矿开采权,并实现国有公司控股;刚果(金)国有矿业公司加强对钴收益的控制等。
定价权:当地政府借助资源优势,希望获取更大话语权,以争取在特定市场中的主动,典型的如几内亚、印尼等希望建立价格指数,以换取对部分金属矿的定价权。
发展权:希望海外投资的矿山建立配套基础设施,或希望提升本地洗选、冶炼的产能,如印尼、智利等追求在本地的镍、锂等冶炼产能的提升。
这些诉求折射为对于当地矿产的开采限制、成本限制,进而实际供应的弹性在边际上取决于当地政府的压力:财政收入与当地就业的双重均衡,以及民选情况下潜在的追求支持的强硬表态或长期建设投资等等。而在地缘冲突之外,美国等国家的战略外溢也在悄悄改变矿产供应链条:资源国或因与美国等战略协作条件,而产生排他性协议,进而影响第三方国家的矿权控制;同时,上述逻辑也可由被动变为主动,当资源国的政权并不稳定时,上述方式可以换取军事优势,进而长期利益让位于短期的政治冲突。
(二) 短期节奏的把握
虽然在年度之前,供需格局的长期变化已经通过年度级别的平衡表体现,但节奏的把控仍然重要,短期的供需错配或预期差修正,也将引发商品阶段性行情。
产能释放节奏下的短期机会
当前部分低位品种的产能仍在释放,而高位品种的供给弹性也将迎来考验。市场往往提前计价了产能相关项目的投产预期,而实际排产的节奏容易发生变化,进而迎来预期差的修正。
低位品种的供应压力与反馈:受限于“产能天花板”,当前国内电解铝产量难以进一步抬升;而上游氧化铝环节仍在产能投放期,在下游需求弹性严重匮乏的情况下,闲置产能的变化节奏将带来影响。

据爱择咨询等数据,2026年内预计国内投放氧化铝产能达到1340万吨(不含置换),海外如印尼、越南也存在大规模的项目建设。需要注意的是,在2026Q1仍然形成了类似今年年初的大规模氧化铝产能投放,一方面需要关注区域性相关商品(如烧碱等)的价格波动;另一方面,在当前氧化铝价格跌破部分高成本厂商成本线之后,需要注意实际闲置产能的变化。同时,低价下新投项目的开工值得关注,企业或存在延期开工的可能性。此外,也需要注意国内低价下出口空间打开,对海外氧化铝产能带来的压力,印尼等地相关电力设施的瓶颈或导致氧化铝投产时间不及预期。

碳酸锂的供应仍存在着压力,当前锂盐的提炼环节产能利用率仍偏低,而上游矿端仍在进行新项目的开发,2025年下半年预计投产的海内外产能超过10万吨LCE,而2026年项目仍达到25万吨以上。考虑新增项目的经济性,部分低成本项目可能继续推动成本曲线中枢下移,而在当前成本曲线末端的锂云母、部分锂辉石矿冶炼厂商,将继续扰动碳酸锂的定价。

海外LNG仍将迎来贸易变化,最重要的驱动源于欧洲能源策略的转变:欧洲将在2027年停止进口俄罗斯天然气,而美国、卡塔尔天然气将成为最重要的替代来源。俄乌冲突爆发后,当前俄罗斯向欧洲供天然气仅有土耳其溪一条管道,当前月度流量在57MCM,而在2026年此部分将被LNG等来源替代。

此前LNG液化能力的瓶颈也在逐渐改善,Wood mac数据显示美国年内相关设施建设,令LNG出口能力增加30%。随着美国天然气产能的释放,未来美国天然气将继续承压,而对欧的出口将成为重要的需求增量。同时美国数据中心建设引发的天然气电力投资,也将部分缓解当前的天然气价格压力。注意海外需求的节奏性变化,当前美国天然气价格存在成本支撑,而欧洲单一来源增长后,价格或跟随LNG气化成本波动。

2. 养殖:寻找周期共识下的交易机会
养殖业的周期本质上是人的决策依据和决策目的的不匹配。养殖从业者不免基于现实环境做出决策,但该决策的最终目的却是获取中远期受益,而这一时间上的错配自然导致周期的形成。乐观现实过度驱动产能增长造成后期巨额亏损,亏损恐慌导致产能去化带来未来大幅盈利。
无论对生猪还是蛋鸡来说,市场已经非常明确的形成了对未来周期反转的预期,这样的预期从产能推演的角度来看是非常清晰的。
因此,周期回暖的共识不是我们在策略上需要讨论的问题,也不能够真的指导我们未来的交易。当下的核心问题是:
(1)产能去化的深度如何?这个问题的关注的是“终局结果”,解答此问题可以衡量目前期货的定价水平是否何理。
(2)期货是否还会受到其他因素影响?这个问题关注的是“过程演绎”,解答的是在真正预期兑现的过程中,市场是否因短期原因造成全面的价格偏移,无论这种偏移是距离“终局结果”更远还是更近,都可能成为交易的机会或风险。
去化深度:底部形成,但大涨困难:目前养殖利润已经来到相对低位,能繁母猪已经进入了去化过程,但无论是2010年、2014、2018年还是非洲猪瘟后的2021年、2023年、2024年,产能去化并不一定代表猪价的立刻反转,只能代表底部的逐步确定。
不过,在猪瘟之前,产能去化所需要的时间长度更长,而在非洲猪瘟之后,2021年的深度去化带来了2022年下半年的快速上行,2023年初的去化没有起到扭转周期的作用,2023年底到2024年初的阶段性去化带来一定程度的价格上行,而我们目前看到的去化进程更像是介于2023年初的去化不足与2024年初的有限去化之间的水平,无法达到2022年初的去化深度。
因此,从截至2025年年底的视角来看,对于2026年的猪价,我们认为是有限幅度的上行,尤其在2026年第三季度之前,没有看到供应的有效缩减;而对于2026年3季度之后,比较依赖于春节前后产能的进一步去化可能。我们认为需要做好对以下几个指标的关注:
仔猪出生量:直接决定半年后的供应;
仔猪价格、育种利润:直接决定养殖端的育种产能决策,进一步决定半年之后的供应边际变化;
外购仔猪利润:可能决定仔猪采购预期,对仔猪价格产生影响,进而影响产能决策;
饲料成本:饲料价格上行将限制自由现金流生成,加速产能去化;而饲料价格的回落有助于缓解亏损,导致产能去化过慢。


同样的,对于鸡蛋(3976, -26.00, -0.65%)来说,我们看到的也是因为“旺季不旺”才开启的产能去化,且由于蛋鸡存栏从高处缓慢回落,没有持续的恐慌,要快速使蛋鸡数量降回往年同期水平可能性有限。

在产蛋鸡存栏的去化需要新增开产蛋鸡小于蛋鸡淘汰量来实现,目前看,却有持续去化的基础。从鸡苗端来看,蛋鸡出苗量已经进入同环比下降阶段,且明显弱于季节性指引;而按照当前480天的淘鸡鸡龄来看,从6月起,对比480天前,补栏量差值持续为负,这和10月开始的存栏下合理对应,因而,可以简单推算,若淘鸡鸡龄维持稳定,暗示至少到明年3月,蛋鸡存栏下滑有现实驱动,如果淘鸡鸡龄进一步下滑,则存栏下滑则可进一步加速。

不过,淘鸡鸡龄来到480天后,继续下行的空间相对有限。因此,站在周期回暖的角度来看,目前在产蛋鸡存栏过高,存栏下降的速度受限,需要在明年中秋之前继续保持去化进程,才能使存栏回到养殖具备合理利润的水平。

异动仍是交易核心:关于产业供应预期的分析是数据化的,是易得的。尽管在数据精度、逻辑推演的严密程度上,不同交易主体仍然存在差异,但总体上市场的最终判断差距暂时有限。对节奏的把握,尤其是应对短期外生冲击、预期外的现货冲击的方式,更可能决定了能否抓住套保机会以及能否提升交易效率。
对于生猪来说,未来需要关注的方向有三个:如何解读春节价格、如何看待节后价格以及如何面对冻品入库风险。(1)在预期春节前集中出栏的情况下,春节需求能否对价格形成支撑?

我们认为春节期间的价格重要程度相对有限,但市场可能强化春节现货价格表现所暗示的预期差,尤其在“旺季不旺”的情况下,可能导致节后合约价格的进一步崩塌,甚至使期货领先现货形成低点。
春节本身的需求不可否认,但春节从来不是一年当中的价格高点,养殖端无论预期如何悲观,对于春节集中出栏的供应方式仍然会有所保持,且从此前仔猪的数量上看,到明年上半年,并不会出现明显的供应减量。季节性供应集中和本身的底层高供应叠加,确实可能造成旺季不旺的现象。
不过,若出现需求的进一步爆发,以及1月前产量的集中释放,可能带来价格快速变化,从而形成对期货的扰动,这是需要警惕的近月沽空的风险。
(2)在春节后需求减弱的情况下,如何看待所形成的价格低点?
而春节之后,才是2026年生猪行情的真正开始。象征这一行情开端的,较有可能是年后价格的低点形成。由于预期供给在下半年环比减弱,而年后又是一年中的需求淡季,因此,年后形成的价格,可以被认为是年内的价格低点和预期底部,市场也可以因此形成后续合约全面的升水。
不过,需要注意的是,2026年预期中的供应下降应该出现在下班年,即便节后出现了价格低点,要判断是否是真的年内低点,还需要看价格低位所处的市场情绪,若低价和恐慌均存在,则低点概率较大;若年后回落处于渐进寻底模式,且底部还有一定支撑,则仍应该谨慎关注后续二季度的市场变化。
(3)若产生冻品集中入库、大面积收储,应如何应对?
冻品入库可能是明年市场最重要的扰动之一。目前冻品库容可以容纳超过500万吨的相关库存,原有库存低,进口库存少,价格水平低,叠加对于后续供应减少的预期,使得2026年成为进行冻品入库的较好年份。

而冻品入库若在节后集中进行,可能导致低价形成后快速反弹,此为近月沽空的又一重大风险。即便市场意识到冻品对于整体供应的分流作用是短期的、有限的、衰减的,交易者很难确定冻品的具体持续性,因此不论从冻品逻辑本身还是对现货价格的反应上,仍会抬高价格预期,尤其是抬高近月端的价格预期。
鸡蛋在节后形成的低点和生猪一样会被视为未来一年行情的底部,甚至因蛋鸡供需两端的发展方向都有利于这样的叙事,这个“底部”位置在当前被提前以价差结构的方式完成基本计价。问题在于计价的充分程度,换句话说,就是明年节后的低点是否比盘面预测的更低。
从正常的季节性角度看,鸡蛋春节前后有1元左右的价格差距,但同时需要考虑到节前节后的供应变化。我们认为,今年蛋鸡节前淘汰因亏损问题和节后亏损预期,仍会保持偏高,而节后开产因三四季度补栏走弱,相对减少,节后供应有下降空间,但又由于前后时间太短,无法有效完成供应的彻底转变,因此,对季节性的价格波动的修正幅度有限,需要辩证看待。

综上而言,从产业周期来看,生猪和鸡蛋都将在2026年迎来产能逐步去化,供应收缩、上下半年供需略有错配的局面,因此形成了目前市场正向价差的共识。而分歧在于近远月价差水平是否合理。同时,在交易策略层面,需要更多考虑在市场运行过程中预期的改变,把握市场对于价格锚的判断。以深化正向价差的反套思路为起点,其近月端需要注意短期现货价格的波动,在有明确事件的时间端尽量规避相关不确定性;其远月端主要受益于预期,关注在现实运行过程中,预期侵蚀的可能。
3.行业自律的进程摇摆
国内政策交易的一条线索是行业自律下的“反内卷”,而行业自律的有效性、成本核算标准、税务及补贴调整等多重因素,都将形成阶段性价格驱动。
以光伏行业为例,作为国内竞争最为激烈,同时也是率先提出市场化产能收购的行业,光伏原料端的变化将指引其他行业的政策推进。如果行业采用平台公司收购部分产能,并实现产能的逐步出清,其节奏变化、剩余产能开工将决定供给的强度。

需要注意的是,产业链条的总利润水平取决于最终产品的售价。当前组件成本与电价结构决定了需求的弹性,而一旦各环节实现完全成本核算,其总成本将超出部分低电价区域接受能力,进而总体装机速度或再被抑制。
同时,产业链条的利润分配也将继续扰动其他原料价格。如多晶硅产能整合收购平台逐步落地,实行“承债式收购+弹性封存压产能”的双轨模式运行。在产能部分退出的预期下,多晶硅形成阶段性的价格上涨,厂商利润得以修复;但其余组件环节仍利润低迷,进而反馈至多晶硅的需求端。此外,多晶硅环节利润的持续性也需要视工业硅行业的产能变化而定,如果各行业综合整治内卷式竞争继续推进,利润分配状况或向边际产能变化明显的环节倾斜,上演“你方唱罢我登场”。
在成本端需要注意的其他问题是税费及补贴政策的调整,年内770号文声明清理税收返还、政府补贴等行为,而存在政策依赖的回收行业成本将上移,形成工业原料供给的部分收紧。同时,在地方债务负担仍重的情况下,中央经济工作会议提出“规范税收优惠、财政补贴政策”,企业现金流的缩窄也令行业重整的进度加快。
(三) 地缘风险与潜在机遇
在商品全球供应链已然成形的今天,地缘风险是部分商品波动和溢价的核心来源。
我们认为目前商品市场的关注重点包括以下几个核心冲突:俄乌冲突、伊朗核问题及以色列问题和矿产国军政冲突。其中,2025年对商品市场影响最大的军事冲突是以伊战争,同时中东地区的底层矛盾依旧没有彻底解决;俄乌冲突进入拉锯阶段后,市场关注在特朗普斡旋下和平协议的达成;刚果、缅甸等地局势变化对部分矿产供给产生扰动,需要继续保持关注。美国发布新的《国家安全战略》后,结合其可能在拉美地区展开的相关行动,“门罗主义”回归的预期亦在增强。从总体的发展态势来看,地缘政治风险的影响并未结束,但方向上可能出现转移。我们重点关注俄乌冲突结束的可能,中东地区战后留存的风险,区域矿产供应问题以及后续可能出现新的地缘风险的区域。
1. 俄乌冲突的答卷
(1)俄乌冲突的脉络和本质
俄乌冲突从俄罗斯吞并克里米亚开始计算已经持续11年,而从2022年全面开展计算则已经持续4年,冲突本身的烈度已经进入到无人机消耗加地面小规模冲突的模式,目前俄军占领了约19%的乌克兰领土,控制了克里米亚、卢甘斯克、顿涅茨克州绝大部分区域、扎波罗热州大部分区域以及赫尔松州部分区域。俄罗斯的领土诉求是吞并乌东四州,而乌克兰的诉求则恰恰相反。

这场冲突的本质是多重矛盾的集中爆发:国家地缘安全矛盾、全球秩序转型下欧亚北部的秩序之争以及国家认同和历史认同的矛盾。而这些本质的问题,无论俄乌冲突以何种形式延续或结束,都仍将持续存在并可能再度发酵。
(2)俄乌冲突对商品的影响和预期
商品端,我们主要关注乌克兰农产品生产和出口以及俄罗斯能源产品的生产和出口。

我们认为,边际上看,俄乌战争对于乌克兰小麦和玉米(2388, 9.00, 0.38%)的生产造成了明显影响,尤其是在22/23产季,小麦产量下降34%,玉米产量下降36%,葵花籽产量30%;尽管23/24产季有所恢复,但截至到2025年,恢复程度有限,距离21年产量高峰仍有明显差距,主要五类作物的收获面积395万公顷(约15.7%)。

尽管高烈度战斗几乎停止,但拉锯性战争仍然导致乌克兰农业难以恢复到战争前水平。从耕地和设施的损坏、劳动力短缺,农资短缺、高风险作物调整等方面分析,我们认为,战争若不彻底停止,则乌克兰农业很难恢复战前的生产和出口水平,而即便进入和平路径,也仍然需要一到两年的调整期,才能完成乌克兰农业领域的重建和增长的恢复。




除了对乌克兰农业形成重要打击外,俄乌战争的延续更使得俄罗斯能源出口阻碍重重。在欧美制裁背景下,俄罗斯能源出口首先转向印度和中国,在2025年,欧美制裁进一步深化。10月,美国财政部将俄罗斯石油公司和卢克石油列入黑名单;欧盟宣布,禁止进口俄罗斯液化天然气进口,将“影子舰队”列入制裁名单。不过,自2022年俄罗斯油气出口结构大幅调整后,到2025年11月,俄罗斯原油出口水平并未出现明显下降。不过,由于欧盟此前采取了俄油现价措施,同时俄罗斯原油在供应链在出口区域和产品结构调整下,油气收入出现一定波动,在制裁加重的情况下,2025年呈现走弱趋势。

对于全球原油供应来说,俄罗斯能源出口目前面临制裁以及设施遭受袭击两个方面的影响。若这两方面都出现改善,则俄油供应链可能再度重构甚至恢复,短期将大幅削减原油的地缘风险溢价,但从本质上看,其对全球原油市场的总体供需格局改变仍是结构性的。
2. 中东问题:底层矛盾仍在
(1)中东底层矛盾难以化解
中东仍然是目前区域矛盾最多、最复杂且最容易引发冲突的地区,中东问题的底层深埋于历史、宗教、资源以及大国博弈等多重因素之中。
美国同以色列双方在军售、基地、情报等领域深度合作,同时入手中东确保石油美元循环与能源安全并以此加强其全球影响;俄罗斯一度利用叙利亚战场重返中东,意图构建更广影响力的同时限制北约扩张;其他地区强国则各有区域利益。
而以上历史、宗教、资源以及大国博弈因素相互交织,表面上形成不同阶段和不同烈度的区域事件。目前“以色列-巴勒斯坦”、“以色列-黎巴嫩真主党”、胡塞武装冲突以及伊朗核问题是相对突出的矛盾点。
(2)中东问题对商品影响的特征
从商品的视角来看,中东问题主要影响原油和黄金,在航运指数期货上市后,航运指数也因该地区冲突出现大幅波动。
中东地区集中了全球约30%的原油产量和近45%的已探明储量,其中霍尔木兹海峡作为“世界油阀”,承担着每日约2100万桶的原油运输量。中东地区的历次冲突都容易引发油价波动。在今年以伊冲突发生时,伊朗曾威胁封锁霍尔木兹海峡,但并未实施;双方中远程导弹打击结束后,停火协议达成,油价快速回落。历次类似事件表明,中东地区的风险事件带来的油价涨跌基本同事件本身的展开同步。
而与油价有所不同,黄金价格本身作为无息、无主权风险的终极避险资产,在2025年处于持续上行的过程,且主要矛盾聚集在美元信誉、降息周期、资产估值等方面,区域性的冲突若烈度预期有限,对黄金的驱动无法特别突出。而航运指数则因胡塞武装对红海航线的持续扰动形成更具粘性的价格上行。

3.地缘风险的商品策略指引
2026年,大国“斗而不破”的基本背景下,区域冲突继续演绎。
预期俄乌冲突在延续、冻结和和平协议间继续摇摆,俄乌双方对于领土的关键争议仍难弥合。要实现最终和平,特朗普对乌克兰的压力以及欧洲对乌克兰支持程度的变化都是关键因素。即便冲突缓解,解除相关制裁可能采取循序渐进的形式,战争能源和粮食的仍将成为持续扰动。
中东目前主要聚焦红海航道的重新开放,这可能导致运力的增长以及成本的下降,对航运指数形成冲击。不过,尽管巴以第一阶段停火生效,但中东底层冲突难以弥合,胡塞武装专注打击以色列及红海区域,以色列同黎巴嫩等周边国家的冲突仍有演变的可能。
不过,从另外一个角度看,俄乌冲突和伊朗核问题目前都仍然对原油有短期小幅溢价支撑,在原油供应充足的背景下,警惕事件缓和带来的短期向下冲击。
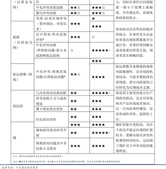
此外,资源民族主义、大国对于关键矿产的争夺可能接力区域冲突对关键矿产的供应扰动,对金属品种形成驱动。综合而言,原油、锡、黄金、锂、镍仍然是面临供应扰动最直接的商品。
四、商品配置的战略与战术
(一) 战略框架
商品市场的波动一般我们能够解构为宏观外部环境、中观产业周期、微观产业博弈三个层次,在2026年,通过我们前文的分析,将宏观环境分离成经济的趋势性宏观变化和脉冲性的地缘影响,剥离出产业的周期和博弈中最重要的矛盾点,综合形成基于宏观、地缘、供应和需求敏感度的战略配置框架。
1. 宏观经济环境的驱动
当前,商品面临的宏观主要矛盾(或预期差)可概括为
(1)全球央行降息节奏和预期是否匹配;
(2)市场初步构建的乐观预期是否过于领先经济现实,从而导致现实不达时的负面反馈(或与之相反的情况);
(3)国内政策预期和实际经济修复效果可能存在能量或时间上的差距,亦可能存在结构上的差异,同一经济数据在当下对商品市场的映射结果可能和此前有明显不同。
基于此,我们希望可以重新梳理商品对宏观预期的价格敏感度和波动偏度并进行比较。从价格敏感度的角度来看,铜、铝、其他有色品种对全球宏观环境变化更为敏感;黑色建材则对国内经济状况更加敏感;能源板块亦能在宏观预期转强过程中受益。于此同时,我们还需要关注波动偏度,若一个品种在预期转强时的正向驱动大于在预期转弱时的负向拖累,我们认为其偏度为正。基于当前市场预期,我们认为有色和能源板块对市场乐观预期的注入还没有出现过大幅度的溢价;黑色建材则在前期反内卷驱动下获得了估值的重新定位,需要更加谨慎看待。
2. 地缘风险溢价的变化
贵金属、能源、航运指数是地缘风险因素核心关注的商品板块,与此同时,我们还需要关注氧化铝、锡等矿产集中度较高且地区风险较大的商品。
核心风险事件在过去一年中已经多次发生,即便当前处于地缘政治的相对平缓期,但仍不能低估地缘风险事件发生的总体概率。


3.结合供需看商品
当我们明确到外部因素的影响后,对产业周期、产能变化以及产能利用率变化规律进行分析就更加纯粹了。
2026年多个产业在内外作用力之下产能了供需格局的转变,我们首先根据2026年各主要品种供需变化程度绘制在下图。可以比较明确看到,在目前经济环境下,大部分商品需求增长很难跟上供应增长的惯性。同时,板块间的分化仍然比较明显,有色板块仍然处于供需相对平衡的状态,其中贵金属仍旧具有供需层面上的配置意义。原油和化工方面面临产量的进一步增长和需求增速的下滑,尽管OPEC+宣称明年一季度不做恢复性增产,但若后续原油价格稳定,从2季度开始进一步增产带来的压制仍将存在。黑色系在国内经济转型的背景下,热卷(3668, -61.00, -1.64%)需求增长而螺纹需求下滑;部分农作物在2025年经历丰收后,2026年整体供应增长幅度或有限,需求缓增背景下总体价格预期维稳。
在动态趋势上,我们需要关注碳酸锂继续供需双增,但需求的增长更具不确定性,需要警惕后续需求增速不达预期的风险;多晶硅和工业硅在下游需求乏力以及行业自行减产的趋势下或进入一年以上的收缩状态,而后期需求若持续下滑则可能导致产业利润修复时长的加剧。棕榈(7878, 112.00, 1.44%)油在生物柴油政策的加持下面临减产的可能性,油脂工业化仍在加强油脂的商品价值,农产品中依旧相对看好棕榈油,养殖品种已经形成比较明确的Contango结构,时长对于供应的趋势性下降有了基本预期,未来将在年度总体过剩,但淡季更淡旺季更旺的基本逻辑中,结合短期市场库存博弈运行。

(二) 主要战术
从板块分化到产业内部分化
结合联储降息、“软着陆”预期、产业发展趋势和结构调整、风险溢价的注入程度,有色金属仍然是我们建议继续配置的板块,黑色板块尽管有“反内卷”加持,但需求现实好转难度略大,能化板块同样如此,不过在原油供需因素注入相对彻底同时地缘因素相对出清后,可以考虑试探其是否有背靠成本反弹的空间。新能源品种进入分化阶段,需求疲弱、产业链利润下滑且有库存压力的情况下,多头配置意义下降。农产品方面依旧是以油脂为亮点,种植品种关注其天气扰动对供应预期的折损,养殖类品种具备相对的供应确定性,关注市场预期的过度注入可能。
总体而言,从商品的分化预期来看,2026年相比2025年,在板块的趋势上基本保持一致,这本质上仍是商品长期价值分化再目前全球经济变局下的短期加速体现。但需要注意的是,板块内部的分化从2025年起已经初现端倪,例如镍在印尼矿端释放,国内精炼供应增长的背景下,三元电池份额萎缩、下游不锈钢需求疲软,再叠加库存压力,和其他有色金属价格拉开差距。这反映出在当下AI和新能源发展的过程中,不同商品的受益程度不同,结合其本身的供应弹性,比较容易形成强弱趋势,金属领域铜在AI和电力全链条需求皆有受益,供应刚性较强,锡作为半导体刚需,供应风险较大,都相对适合作为金属板块正向配置品种。正如下图所示,在新能源作为需求整张驱动核心的情况下,若部分产业增长不及预期,则一般能体现到品种间价差当中。

2. 寻找产业周期奇点
经济转型和结构性改革进入深水区,在“反内卷”和“逆周期”产业政策的驱动下,主要大宗商品产业正尝试在从“快速增长-增速乏力-内卷出清-构建新周期”的历史路径中跳脱,并渴望通过产业结构调整和产业整合与自律约束来寻找新平衡。但我们认为,这种尝试仍然是旧有产业周期的一个变化形态,而非真正意义上的范式跃迁。其根本原因在于,当前的“反内卷”与“逆周期”政策虽在短期内缓解了产能过剩、价格踩踏和企业恶性竞争等问题,但并未从根本上重构产业的价值创造逻辑与资源配置机制。多数大宗商品行业(如钢铁、水泥、电解铝、化工等)仍停留在以规模换成本、以行政手段控供给的传统治理路径上,缺乏对技术革命、绿色溢价、全球价值链位势提升等结构性变量的系统性响应。更深层次看,所谓“产业整合”往往体现为横向兼并或区域联盟,旨在减少竞争者数量,而非提升全要素生产率;“自律约束”则多依赖行业协会倡议或窗口指导,缺乏市场化、法治化的长效机制支撑。这种调整本质上是在旧有增长函数内部进行参数微调,而非切换到以创新驱动、低碳导向、数字赋能为核心的新增长轨道。
因此,我们仍然相信需要定位商品的产业周期性质,更好结合宏观环境对商品进行配置。
从短周期看,养殖板块正在自身的亏损周期当中去产能,给予市场较好的底部确认信号,明年或再度出现供需在淡旺季的错配而加剧市场波动;中周期来看,钢铁行业正处于深度亏损与政策引导下的主动去产能阶段,高炉开工率持续低位,部分老旧产能加速退出,行业现金流承压明显,然而,虽供给收缩已释放初步的底部信号,需求端企稳的信号还暂未出现,战术上关注政策释放时间同时警惕市场信息脱敏;中长周期看,传统大宗化学品因新增产能集中投放而持续承压,处于被动去库存与微利/亏损并存的状态,产业周期驱动的意义并不明显,或存在阶段性品种价差机会。
Copyright © 2024-2025 成都宁时科技有限公司 版权所有