A 期权波动率策略的应用
做市商在期权市场中扮演着至关重要的角色,其主要职责是通过提供持续的双边报价,确保市场的流动性和稳定性。这一功能对于期权市场的正常运作至关重要,尤其是在流动性较差的合约上,做市商的存在能够有效缓解市场供需失衡,促进交易的顺利进行。通过挂出买入和卖出的限价指令,做市商为市场参与者提供了即时的交易机会,降低了交易成本,提高了市场的整体效率。这种持续的报价机制不仅增加了市场的深度,还吸引了更多的投资者参与,进一步提高了市场的活跃度。
在理想情况下,做市商通过低买高卖赚取买卖价差,从而获得稳定的利润。然而,在实际交易中,由于市场买卖力量的不对等,做市商往往持有多头或空头的净头寸,这会带来显著的风险暴露。例如,在市场剧烈波动时,做市商可能面临巨大的价格风险,尤其是在流动性不足的情况下,难以及时平仓或对冲风险。因此,如何有效管理这些风险暴露,成为做市商面临的核心问题之一。风险管理能力不仅决定了做市商的盈利能力,还直接影响其在市场中的竞争力和生存能力。
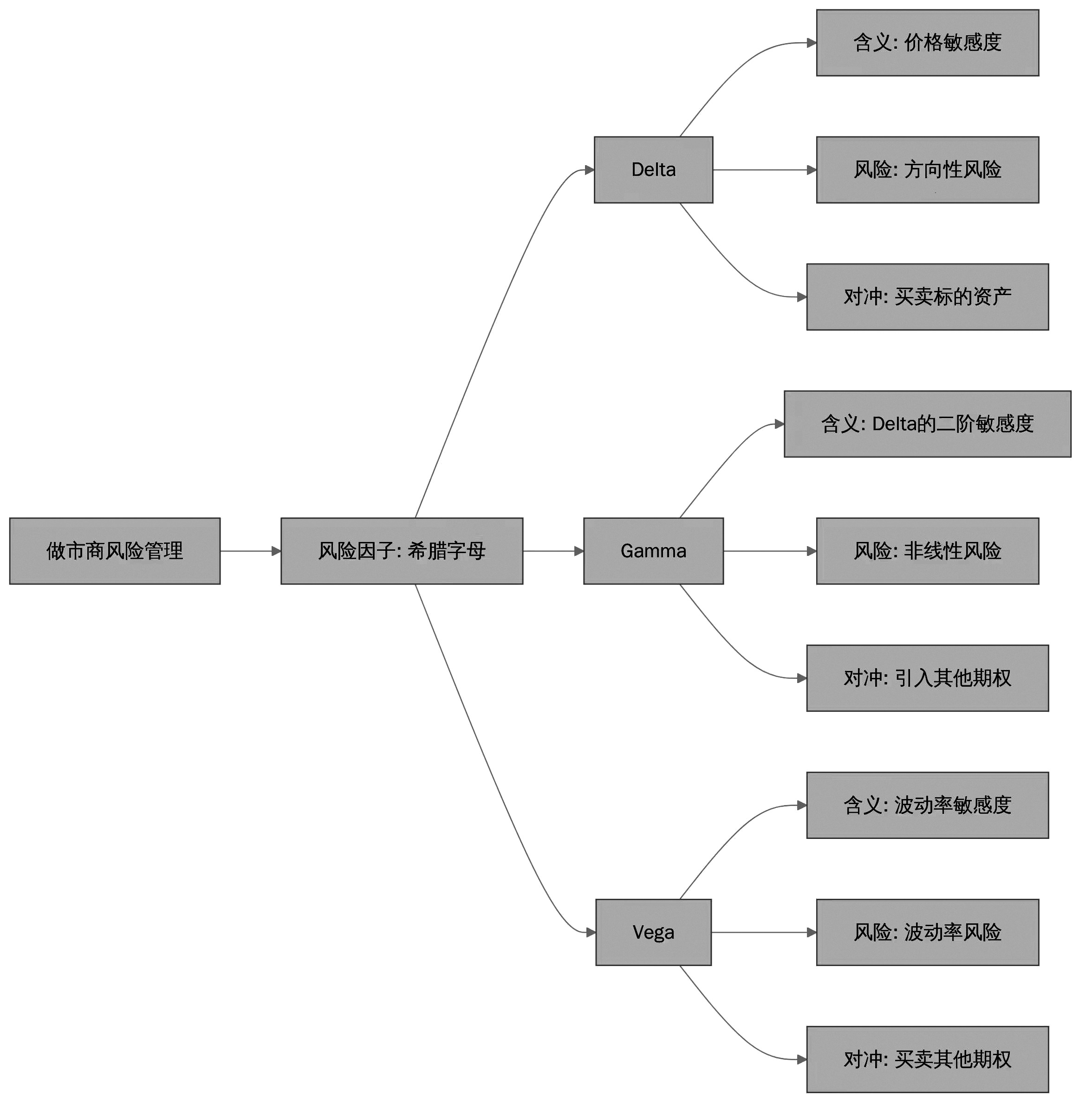
做市商的风险管理主要集中在对期权风险因子的管理,这些风险因子通常被称为“希腊字母”,包括Delta、Gamma和Vega等。这些希腊字母描述了期权价格对各种市场变量的敏感性,是做市商进行风险对冲和管理的重要工具。Delta表示期权价格对标的资产价格变动的敏感度,Gamma表示Delta对标的资产价格变动的二阶敏感度,而Vega则表示期权价格对波动率变动的敏感度。通过实时监控和调整这些希腊字母,做市商可以确保其投资组合在不同市场条件下保持中性,从而降低风险暴露。
在实际操作中,做市商需要通过标的资产或其他期权来对冲风险敞口。例如,当投资组合的Delta不为零时,做市商可以通过买入或卖出标的资产来调整Delta,使其保持中性。同样,当Gamma或Vega不为零时,做市商可以通过引入其他期权来对冲这些风险。这种动态对冲策略需要做市商具备高度的专业知识和先进的技术手段,以确保在短时间内完成复杂的交易操作。此外,做市商还需要考虑流动性、操作风险等其他因素,确保风险管理的有效性和可靠性。
总体而言,做市商在期权市场中的角色不仅提供流动性,更通过专业的风险管理能力,确保市场的稳定和高效运行。在理想状况下,做市商通过低买高卖赚取买卖价差,但在实际交易中,由于市场买卖力量的不对等,做市商往往持有多头或空头的净头寸,从而产生风险暴露。如何有效管理这些风险暴露,成为做市商面临的核心问题之一。通过管理风险因子,即所谓的Delta、Gamma、Vega等希腊字母,做市商可以确保其投资组合在不同市场条件下保持中性,从而降低风险暴露。这种风险管理能力不仅决定了做市商的盈利能力,还直接影响其在市场中的竞争力和生存能力。
在期权市场中,波动率是影响期权价格的关键因素之一,做市商通过精准的波动率策略来管理风险并实现盈利。波动率策略的核心在于对隐含波动率(Implied Volatility, IV)的预期和利用。隐含波动率是从市场价格中反推出的市场对未来价格波动性的预期,是期权定价模型中的一个关键参数。做市商通过分析隐含波动率,可以判断市场对未来的不确定性预期,从而制定相应的交易策略。
当预期未来市场波动率将上升时,做市商可以采取做多波动率的策略。常见的做多波动率策略包括买入跨式组合(Long Straddle)和买入宽跨式组合(Long Strangle)。买入跨式组合是指同时买入相同行权价的看涨期权和看跌期权,无论标的资产价格大幅上涨还是下跌,都有较大的盈利空间。这种策略适用于预期市场将出现大幅波动但不确定方向的情况。买入宽跨式组合则是买入相同到期日但不同行权价的看涨期权和看跌期权,其成本相对较低,但需要标的资产价格有更大的波动才能实现盈利。这两种策略在市场波动加剧时能够带来显著的收益,但同时也伴随着较高的风险,因为如果市场波动不大,做市商将面临权利金的损失。
相反,当预期未来市场波动率将下降时,做市商可以采取做空波动率的策略。常见的做空波动率策略包括卖出跨式组合(Short Straddle)和卖出宽跨式组合(Short Strangle)。卖出跨式组合是指同时卖出相同行权价的看涨期权和看跌期权,只要标的资产价格不出现大幅上涨或下跌,就有较大的盈利空间。这种策略适用于预期市场将趋于横盘或波动程度缩小时。卖出宽跨式组合则是卖出相同到期日但不同行权价的看涨期权和看跌期权,其风险相对较低,但收益也较为有限。这两种策略在市场波动较小时能够带来稳定的收益,但一旦市场出现大幅波动,做市商将面临巨大的亏损风险。
除了直接的波动率策略,做市商还可以通过构建波动率中性策略来管理风险。波动率中性策略旨在通过组合不同的期权合约,使投资组合对波动率的变化不敏感。例如,通过同时买入和卖出不同行权价的期权,做市商可以构建一个Gamma中性和Vega中性的投资组合。这种策略在市场波动较大时能够有效降低风险,但需要做市商具备高度的专业知识和先进的技术手段,以确保在短时间内完成复杂的交易操作。
在实际应用中,做市商还需要考虑流动性、操作风险等其他因素。例如,高流动性合约的隐含波动率通常较为稳定,而低流动性合约的隐含波动率可能波动较大,这会影响做市商的策略选择。此外,操作风险也是做市商需要重点关注的问题,包括交易执行的延迟、系统故障等,这些都可能影响策略的有效性。因此,做市商需要建立完善的风险管理体系,确保在不同市场条件下能够灵活应对,实现稳健的盈利。
B 风险管理机制与实践
做市商在期权市场中面临多重风险,其中,最主要的风险来自希腊字母(Greeks),即Delta、Gamma和Vega。这些风险因子描述了期权价格对标的资产价格、波动率和时间的敏感性。为了有效管理这些风险,做市商必须采取一系列动态对冲策略,确保投资组合在不同市场条件下保持中性。
Delta是衡量期权价格对标的资产价格变动的敏感度。当投资组合的Delta不为零时,做市商面临方向性风险。为了对冲Delta风险,做市商通常通过买入或卖出标的资产来调整投资组合的Delta,使其保持中性。例如,如果投资组合的Delta为正,做市商可以通过卖出标的资产来降低Delta;反之,如果Delta为负,则通过买入标的资产来增加Delta。这种动态对冲策略需要做市商具备高度的市场敏感性和快速的交易执行能力,以确保在短时间内完成复杂的交易操作。
Gamma是衡量Delta对标的资产价格变动的二阶敏感度。当投资组合的Gamma不为零时,做市商面临非线性风险,即Delta会随着标的资产价格的变动而变化。为了对冲Gamma风险,做市商需要引入其他期权来调整投资组合的Gamma。如果投资组合的Gamma为正,做市商可以通过卖出期权来降低Gamma;反之,如果Gamma为负,则通过买入期权来增加Gamma。这种对冲策略不仅需要做市商具备复杂的数学模型和计算能力,还需要实时监控市场动态,确保在短时间内完成交易。
Vega是衡量期权价格对波动率变动的敏感度。当投资组合的Vega不为零时,做市商面临波动率风险。为了对冲Vega风险,做市商通常通过买入或卖出其他期权来调整投资组合的Vega。如果投资组合的Vega为正,做市商可以通过卖出期权来降低Vega;反之,如果Vega为负,则通过买入期权来增加Vega。这种对冲策略需要做市商具备对市场波动率的深刻理解,以及对不同期权合约的精准选择。
在实际操作中,做市商需要综合考虑多种风险因子,通过构建复杂的期权组合来实现风险对冲。在一个完全竞争的市场中,如果标的物流动性足够,通过Delta对冲就可以对冲掉组合的风险;而在一个非完全竞争的市场,特别是波动率不稳定且存在大量隔空跳开的市场中,需要同时进行Delta、Gamma和Vega对冲。一个组合有较大净Gamma敞口时,需要对冲Gamma,这时必须引入其他非线性关系的产品,比如期权。假定一个组合的Gamma值为G1,而引入期权Gamma为G2,引入期权的数量为n份,新组合的Gamma值为nG2+G1。为使新组合的Gamma中性,n=-G1/G2。需要注意的是,引入新期权的同时,可能会使组合的Delta值进一步变化,因此,还需要使用线性标的资产调整Delta成中性。
此外,做市商还需要关注偏度风险,即期权相对波动率定价的偏差。对于期权的定价,标的物未来波动率的预期是期权定价的主要因素。理论上,同一到期日的看涨或看跌期权,隐含波动率应该一致,但在真实市场中,同一期限不同行权价的期权,市场价格所包含的隐含波动率并不一定相同。这种特性普遍存在于外汇、商品、股票和股指期权。对于股指期权,在虚值和平值之间,期权价格的隐含波动率与执行价呈反向关系,意味着虚值买权或卖权的隐含波动率高于平值期权的隐含波动率。做市商需要通过调整期权组合,对冲这种偏度风险,确保投资组合在不同市场条件下保持稳健。
C 未来面临的挑战
尽管做市商在期权市场中扮演着至关重要的角色,但其在实际操作中仍面临诸多挑战。
一方面,市场流动性不足是做市商面临的主要问题之一。在流动性较差的合约上,做市商难以及时平仓或对冲风险,这可能导致巨大的价格风险。此外,市场流动性不足还可能导致买卖价差扩大,影响做市商的盈利能力。为应对这一挑战,做市商需要通过多种手段提高市场流动性,例如提供更频繁的报价、引入更多的投资者参与等。

图为做市商的核心角色与功能
另一方面,监管政策的不确定性也是做市商面临的一大挑战。不同国家和地区的监管政策存在差异,这可能导致跨境交易的复杂性和不确定性。例如,中国对期货市场的监管较为严格,强调风险防控和市场稳定,而其他国家则更注重市场自由度和投资者保护。这种差异需要做市商在不同市场中灵活调整策略,以适应不同的监管环境。此外,监管政策的频繁变化也可能影响做市商的长期规划和投资决策。
技术进步为做市商提供了新的机遇,但也带来了新的挑战。随着大数据、人工智能和区块链等技术的发展,做市商可以利用这些先进技术提高风险管理能力和交易效率。例如,通过大数据分析,做市商可以更准确地预测市场趋势和风险点;通过人工智能,做市商可以实现更精准的动态对冲;通过区块链技术,做市商可以提高交易的透明度和安全性。然而,技术进步也要求做市商具备更高的技术水平和创新能力,以应对日益复杂的市场环境。

图为做市商的风险管理框架
做市商在应对挑战的同时,需要抓住技术进步带来的机遇。通过加强与科技公司的合作,共同研发创新的解决方案,做市商可以进一步提升其在市场中的竞争力。此外,做市商还需要加强人才培养,吸引和培养更多具备跨学科知识的专业人才,以满足市场发展的需求。通过持续的技术创新和应用,做市商将在期权市场中发挥更加重要的作用,为全球产业链企业提供更加高效、精准的风险管理工具和服务,最终实现行业的可持续发展和繁荣。
Copyright © 2024-2025 成都宁时科技有限公司 版权所有