生态环境事关人类生存和永续发展,中国秉持人类命运共同体理念高度重视应对气候变化,积极参与国际社会应对气候变化进程,认真履行《联合国气候变化框架公约》和《京都议定书》,在应对气候变化的国际合作中发挥着积极的建设性作用,成为全球气候变化治理的重要推动力量。
早在“十一五”期间,国家就已将“节能减排”列入五年规划,具体为单位GDP能源消耗较2005年降低20%左右、主要污染物排放总量减少10%。并于2009年将“2020年单位国内生产总值二氧化碳排放比2005年下降40—45%”作为约束性指标纳入国民经济和社会发展中长期规划,届时非化石能源占一次能源消费的比重达到15%左右。
“十一五”至“十三五”规划之中均将资源环境作为约束性指标,长达十五年努力节能成效显著,国家主席习近平于2020年9月在第75届联合国大会期间对国际社会再次做出有力承诺——中国二氧化碳排放力争于2030年前达到峰值,努力争取2060年前实现碳中和,意味着按下了减碳的加速键,展示了我国坚定不移走绿色、低碳、可持续发展道路的决心。

能耗双控:推进能源消费方式变革一大举措
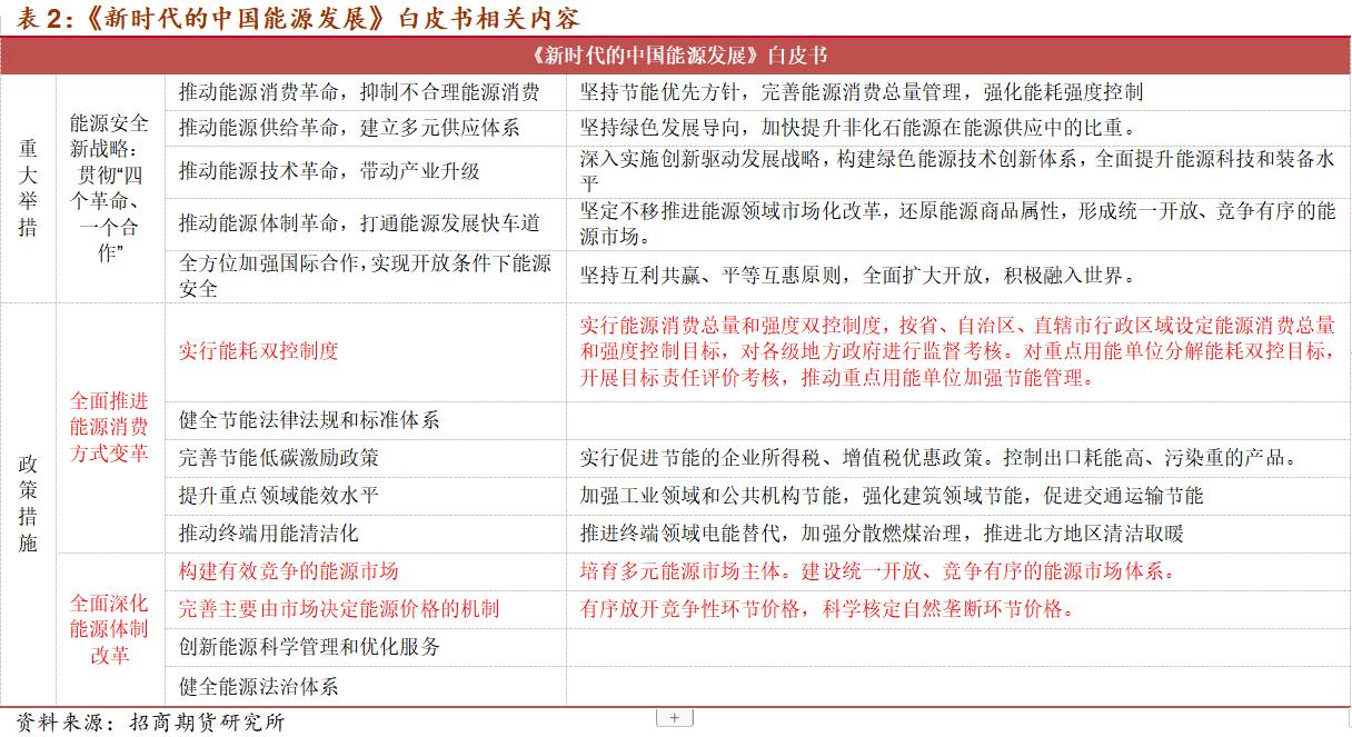
基于“二氧化碳排放力争于2030年前达到峰值,努力争取2060年前实现碳中和”这一伟大承诺,国务院新闻办于2020年12月发表的《新时代的中国能源发展》白皮书围绕落实“四个革命、一个合作”能源安全新战略对一系列政策措施和成效做出阐述。

其中“全面推进能源消费方式变革”及“全面深化能源体制改革”两大政策对高耗能行业针对性较强,具体作用路径有三:一为双控限产、二为淘汰落后产能、三为取消高耗能电价优惠。首先,能耗“双控”制度(消费总量和强度双控)作为全面推进能源消费方式变革的一大举措,其一将按省、自治区、直辖市行政区域设定能源消费总量和强度控制目标,对各级地方政府进行监督考核;其二将对重点用能单位分解能耗双控目标,开展目标责任评价考核,推动重点用能单位加强节能管理。合金作为高耗能行业在重点用能单位中首当其冲,或成就新形势下的“供给侧改革”,供给端影响其一体现在能耗双控压制产能利用率释放,其二体现在落后产能加快淘汰、准入门槛及环保要求提升压制产能扩张。其次,全面深化能源体制改革要求构建有序竞争的能源市场及完善主要由市场决定能源价格的机制。具体措施包括其一建设统一开放、竞争有序的能源市场体系,其二有序放开竞争性环节价格,科学核定自然垄断环节价格。对应成本端电价,可解读为其一高耗能产业及地方电价优惠进入退坡过程,其二市场化改革推行将实行“基准电价+上下浮动”价格机制,其中虽政府按“准许成本+合理收益”原则将有效降低电网输配价格,但差别电价、峰谷分时电价及阶梯电价机制的创新完善将导致企业实际用电价格的季节及时间段波动属性明显加强。

能耗目标:总量及强度控制加速
决定能源消费方式的重点因素有三:总量、强度及结构。中国在保持经济高速发展的同时有效控制能源消费总量,并通过改善能源消费结构实现了能耗强度稳步下降。具体可监控指标为:2005至2019年期间,在GDP增长4倍有余的同时能源消费总量增幅控制在86%至48.7亿吨标煤,非化石能源占一次能源消费比重从7%提升至15%,单位GDP能耗下降43%至0.571吨标准煤/万元,提前完成2009年订立的国民经济和社会发展中长期规划中对于2020年的约束性指标。统计局最新消息2020年我国能源消费总量+2.2%为49.77亿吨标煤,单位GDP能耗降低0.1%,“十三五“期间能耗总量超额达标,但能耗强度累计降幅13.83%,较目标的15%仍有距离。
立足于“十四五”开局之年,“十三五”全国指标未达在前,碳排放硬承诺在后,能耗任务艰巨异常。“2030碳达峰,2060碳中和”已列入2021年中央经济工作会议部署八大重点任务之一。十四五规划出台之前,可参考目标指标为2016年底发改委与能源局共同印发的《能源生产和消费革命战略(2016—2030)》中要求:“2021—2030年,能源消费总量控制在60亿吨标准煤以内,单位国内生产总值能耗(现价)达到目前世界平均水平。”据该目标测算2021—2030年能源消费总量年均增速为+1.89%、单位国内生产总值能耗年均降幅为2.54%。两者增速均小于2020年水平,印证前言“未来十年中国按下了减碳的加速键”,双控力度势必加强。


地区差异显著:合金主产区蒙宁超标严重

全国能耗任务艰巨异常,且分省情况差异显著,除西藏外的30个省十三五能耗目标及截止2019年完成情况如下表。能耗强度方面,在全国下降15%的总目标之下,内蒙及宁夏两自治区不降反增,截止2019年已分别超标34%及43%。能耗总量方面,截止2019年宁夏已超标6%,其余内蒙及浙江已提前透支2020年剩余额度,2020年底陆续出现宁夏限产、内蒙及浙江限电行为。以蒙宁为首的重点能耗超标地区与合金主产区重合,两地合计供给占比过半,“十四五”期间双控压力倍增故供给压缩预期更强。
Copyright © 2024-2025 成都宁时科技有限公司 版权所有