[A][全球木材贸易情况]
过去十年,全球木材贸易受到经济增长和国际贸易政策的影响大幅波动。1990年至2007年为全球木材贸易量大幅增长时期,我国对原木的进口需求也大幅增长。2008年金融危机前后,全球木材贸易量短暂回落,由2007年的2.71亿立方米下降至2009年的1.99亿立方米。之后,全球木材贸易量快速增长,年增长率为14%,最高至2018年的3.06亿立方米。2018年至今,全球木材贸易量连续几年下滑,贸易增速放缓,这主要受贸易政策、天气、新冠疫情等因素的影响。

图为全球木材贸易量变化(单位:立方米)
[B][我国木材贸易情况]
我国是全球最大的针叶木材进口国,原木出口量极少。
在木材进口种类方面,原木占比约为50%,此外也包括锯材(板材)、木质纤维板、纸浆等。
2024年,我国原木进口量约为3610万立方米,进口金额约为593.96亿元。当年,我国进口针叶原木以辐射松为主(自新西兰进口),其次为云杉和冷杉(自欧洲进口)。

图为我国木材进口种类统计(单位:立方米)

图为我国原木主要进口来源(单位:万立方米)
整体来看,我国主要从俄罗斯、新西兰、美国等国进口原木。然而,2022年俄乌冲突爆发后,俄罗斯决定禁止本国原木出口。我国自新西兰的原木进口量较大,且比重相对稳定,应重点关注。
主要贸易港口
从原木进口、消费和加工角度来看,山东地区原木消费量庞大,具有完善的加工产业体系和突出的价格辐射能力,其是全国最主要的原木贸易地和交割地。此外,江苏张家港是我国热带木材进口量最大的海运木材进境口岸;河北曹妃甸港被加拿大政府指定为出境木材定点接收口岸,也是河北唯一的木材进境口岸;山东青岛港开通了铁海联运木材班列,自俄罗斯圣彼得堡港出发,海运至青岛港,再经由铁路运输至内地其他地区,打通了进口木材经海向陆的陆海联运新通道;广西依托西部陆海新通道建设,正逐步发展成为东盟国家木材的主要入境口岸。这样的区域布局充分考虑了我国原木进口、加工和消费的地域特征,构建了覆盖主要沿海口岸和内陆枢纽的多层次运输网络。
主要运输方式
我国针叶原木进口主要通过水路和陆路两种途径进行运输。
水路运输以远洋海运为主导。我国从新西兰、北美、东南亚等地区进口原木,货物到港后,由内地批发商直接采购,随后通过铁路或公路运输至二级批发市场或零售市场。
陆路运输依托铁路和公路网络。来自俄罗斯、欧洲其他地区的针叶原木多通过铁路运输入境,运输时效相对稳定,且物流成本较为低廉。近年来,随着“一带一路”国际物流体系的完善,以及中欧班列的常态化运营,铁路运输已成为我国进口针叶原木的主要运输方式。
[C][原木贸易运输船型]
运输原木的船型,主要有散货船和集装箱船两种。
散货船
新西兰原木出口以散货船(bulk cargo carrier)装运为主。由于散货船的货种单一、不怕挤压,不需要成捆、成包、成箱地装载运输,通常为单层甲板船。一般而言,总载重量大于5万吨的散货船不装起货设备。
散货船分为几个级别:
一是灵便型散货船(Handysize bulk carrier),总载重量在1万到4万吨级。灵便型散货船主要在中国、日本、韩国、越南等国建造。最常见的工业标准中的灵便型散货船一般吃水10米,载重3.2万吨,有5个货舱,并且配有液压舱盖和30吨的起重机。
灵便型散货船吨位较小,吃水较浅,且多配有起货设备,装卸灵活,对航道、运河及港口的适应能力较强,可停靠世界上绝大部分港口。灵便型散货船为新西兰原木运输的主要船型。

图为灵便型散货船
二是大灵便型散货船(Handymax bulk carrier),总载重量在3.5万到6万吨级。

图为大灵便型散货船
三是超大灵便型散货船(Ultramax bulk carrier),总载重量在6万到6.5万吨级。
四是巴拿马型船(Panamax bulk carrier),总载重量在6.5万到8.5万吨级,船长小于245米,船宽不大于32.2米,最大容许吃水为12.04米,是巴拿马运河容许通过的最大船型。

图为巴拿马型船
五是好望角型船(Post Panamax bulk carrier),总载重量在8万吨级以上。好望角型船也叫海岬型船,特指能够在远洋航行中通过好望角或者南美洲大陆最南端(合恩角)的散货船。好望角型船并不是一种非常明确的分级,一般的好望角型散货船载重量在8万到17.5万吨之间,但实际上超过17.5万吨的散货船也归为好望角型船。

图为好望角型船
集装箱船
欧洲原木出口以集装箱船(container ship)运输为主。集装箱船多数为单层甲板,双船壳,可堆放3至9层集装箱。经济航速为19~24节,集装箱规格为40英尺(40英尺×8英尺×8英尺)和20英尺(20英尺×8英尺×8英尺)两种。
集装箱船可分为三种类型:
一是全集装箱船,这类船舶专门装运集装箱,不装运其他形式的货物。

图为集装箱船
二是半集装箱船,其中部区域为集装箱专用货舱,两端货舱装载其他杂货。
三是可变换的集装箱船,用途较多,货舱可根据需要随时改变设施,既可装运集装箱,也可装运其他普通杂货,船舶利用率较高。
[D][原木贸易运输路径]
自新西兰的运输路径
新西兰至我国的原木出口通常自新西兰陶兰加港(Tauranga,34%)、吉斯伯恩港(Gisborne,13%)、璜加雷港(Whangarei,13%)等港口出发,由灵便型散货船及少量超灵便型散货船运载,途经塔斯曼海,穿越西太平洋后向北抵达我国东部沿海港口,船运周期在30~45天。
此外,也有部分原木通过集装箱船运输。以中远集装箱海运为例,自新西兰陶兰加港出发,至山东日照港的船期在20~40天,至江苏太仓港的船期在20~30天。
自欧洲的运输路径
欧洲至东亚的贸易通道主要有两条,一条是集装箱海运航线,另一条是陆上中欧班列。
欧洲至东亚的海运航线分为北欧航线和地中海航线。二者航程相似。船舶从欧洲各大港口驶出后向南运行,穿过直布罗陀海峡进入地中海,再向东行驶,经过苏伊士运河和红海到达亚丁湾,随后向东穿过印度洋,经过马六甲海峡后向北行驶,最终到达我国东部沿海港口。不过,由于中东地缘冲突的影响,商船容易受到袭击,多数集装箱船运输航线开始绕行好望角。
中远海运远东往返西北欧的航线AEU3线,可自欧洲港口驶出,向南行驶至非洲南端,绕过好望角进入印度洋,然后向东行驶,穿越马六甲海峡,向北到达我国各大港口。
截至2023年年底,中欧班列联通我国境内112个城市,通达欧洲25个国家217个城市,目前已开通的木材口岸有满洲里、二连浩特、阿拉山口及绥芬河四个。中欧班列原木运输从欧洲出发,对接蒙、俄、哈及欧洲铁路网的东、中、西三条主要通道,从口岸入境,再运至我国各港口。西通道主要由霍尔果斯(阿拉山口)口岸入境,通达西南、西北、华中、华北、华东等地区;中通道主要由内蒙古二连浩特口岸入境,往来华中、华北等地区;东通道依托内蒙古满洲里和黑龙江绥芬河两大口岸,主要吸引华东和华南沿海、东北地区与欧洲间的贸易货源。
目前,原木的铁路运输主要利用普通的敞车或平车直接运输,或利用集装箱运输。由于原木体积和质量较大,多数情况下会进行机械化装载,将原木叠放在货车车厢或集装箱内。

图为原木装载方式
时效方面,国际铁路运输时长约为海运的一半,能够对国际海运市场起到有效的补充作用。同时,国际铁路运输在特定时期的运价甚至低于海运,而与港口相比,铁路网点较多,且多分布于内陆地区,在货物集散方面更为有利。
[E][海运费占比较高]
原木在新西兰的当地定价通常采用AWG价格,即码头离岸价格,该价格包含原木到港口之前的采购、运输和包装费用,但不包括海运费。而在出口时,新西兰会采用CFR价格,计算公式为CFR=AWG×新西兰元兑美元汇率+海运费。海运费占CFR价格的比重较高,对原木定价有较大影响。
通过比较海运费与原木进口价格走势可以发现,二者具有较高的相关性。近年来,运输费用在木材价格构成中的比重持续上升,导致国内外木材行业的物流运输成本占比居高不下,并有持续增长的趋势。过去两年,海运费占原木进口价格的比重约为30%。

图为新西兰原木运输中海运费占比变化(单位:%)
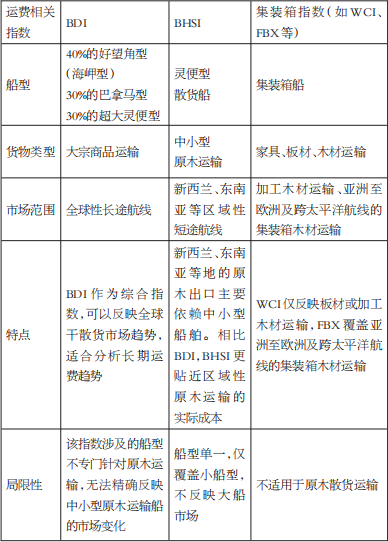
跟踪全球原木运费时,波罗的海干散货指数(BDI)和波罗的海灵便型船运价指数(BHSI)是常用的参考指标,但它们的适用性取决于运输船型和货物规模。BDI是衡量全球干散货海运价格的综合指数,涵盖好望角型、巴拿马型、超大灵便型和灵便型四种船型运价,但BDI是综合指数,不专门针对原木运输,无法精确反映中小型原木运输船舶的市场变化。BHSI专门跟踪1万到4万吨级灵便型散货船的运价,这类船舶常用于运输小宗散货,例如原木,相比 BDI,BHSI 更贴近原木运输的实际成本。
如果原木采用集装箱运输(如部分欧洲货物),那么集装箱运价上涨也会影响原木贸易价格。通常,新西兰发运至我国的船舶以区域性航线的灵便型散货船为主,故需要优先考虑BHSI,同时结合BDI对大型船舶运输以及宏观趋势进行综合预判。

表为运费相关指数汇总
Copyright © 2024-2025 成都宁时科技有限公司 版权所有